Turn your business tools into profit-generating insights
Have you ever wondered if you’re gathering the right data or how to use the tools you already have to generate insights into your business? In this post, I’ll break down what types of tools will help you gather the information you need, provide examples of different set-ups and then describe how to use those tools to create a “data pipeline” in order to generate actionable insights based on high quality, accurate data.
What kind of data should I gather?
You already have data on sales and expenses at the very least, but what other kinds of information can be helpful in making business decisions? The most important information to add is data about your customers – the more detailed, the better.
Customer Data
First, gather all of the customer data you have already collected and bring it together in a single location. This information will likely come from sales as well as outreach methods, such as email sign-ups. You might also have a collection of physical business cards, LinkedIn contacts, etc. The easiest way to organize all of this information is with a Customer Relationship Management (CRM) system. At a minimum, you will want to gather the following information about your customers and potential customers
- Full name
- Email address
- Phone number (if you have a phone/SMS outreach strategy)
- Age bracket
- Geographic location
- Interests
- Lead source (social media, networking, LinkedIn, referral, marketing channel, event, etc.)
- Main talking points of conversations
- Follow-up tasks
If you’re a B2B business, also collect:
- Company name and website
- Person’s position within the company
- Company location
- Company mission
- Company size
- Other features that you’re searching for to identify a match for your products/services
CRM Tools
There are many CRM tools available, so choose one that suits your needs and budget. Be sure to consider how it integrates with the rest of your tools, since you can automate much of your outreach and marketing with integrations between CRMs, such as email campaign managers. Here are a few of the most well-known and supported CRMs:
I am not endorsing any of these tools and do not receive any financial compensation for these recommendation. These are merely suggestions to help you get started. For more information and a comparison of tools, see PC Mag’s recent roundup of the best tools and their advantages/disadvantages.
Customer Prospecting Tools
Customer prospecting tools, such as LinkedIn Sales Navigator, Kaspr (European contacts), Salesforce Sales, Dealfront, ADN (France), and ZoomInfo (US), help you identify individuals and businesses who match your ideal customer profile and connect with your CRM so you can track outreach and conversations.
Customer Website Behavior
Website analytics, particularly for e-commerce sites is crucial information to have in today’s market. In order to analyze customer behavior on your website, you will need to set up a website analytics tool. One of the most well-known and frequently used tools is Google Analytics, largely because it is free and seamlessly integrates with other Google tools, such as Google Sheets (for analysis), Google BigQuery (for long-term storage and analysis), Data Studio and Looker Studio. However, it does have a learning curve, and it takes either a fair amount of research or an expert to set it up properly. Alternatives to Google Analytics include Matomo (privacy-first platform), Piwik Pro, and Mixpanel. Once you have set up your analytics tool, you can identify events (specific interactions), such as a customer viewing a product page or video, adding an item to the cart, etc., as well as goals (desired results), such as making a purchase. You can then analyze these events and goals by customer segment, marketing channel, categories, brands, products, etc.
Entire books have been written about this topic. One of the best conceptual overviews is E-commerce Analytics: Analyze and Improve the Impact of Your Digital Strategy by Judah Phillips. Future posts will take a deeper dive into this subject.
Setting up your ecosystem
It doesn’t really matter which tools you choose, as long as you know why you have chosen them and how they can be integrated to produce usable data. Below, I offer a couple of different ecosystem maps based on commonly-used business tools, such as CRMs, customer prospecting tools (such as LinkedIn), email campaign managers, website analytics, website builders, as well as payment and accounting tools.
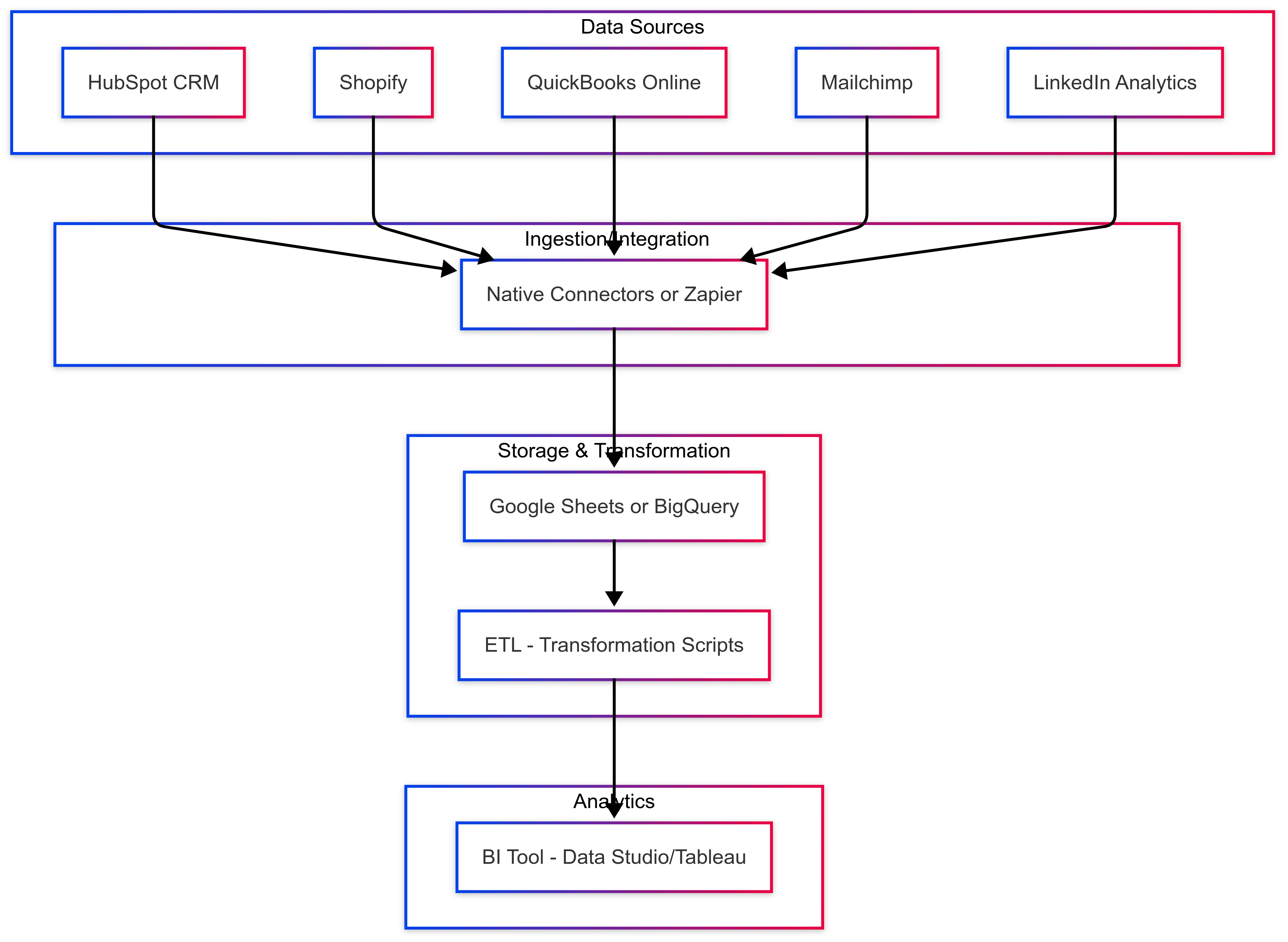
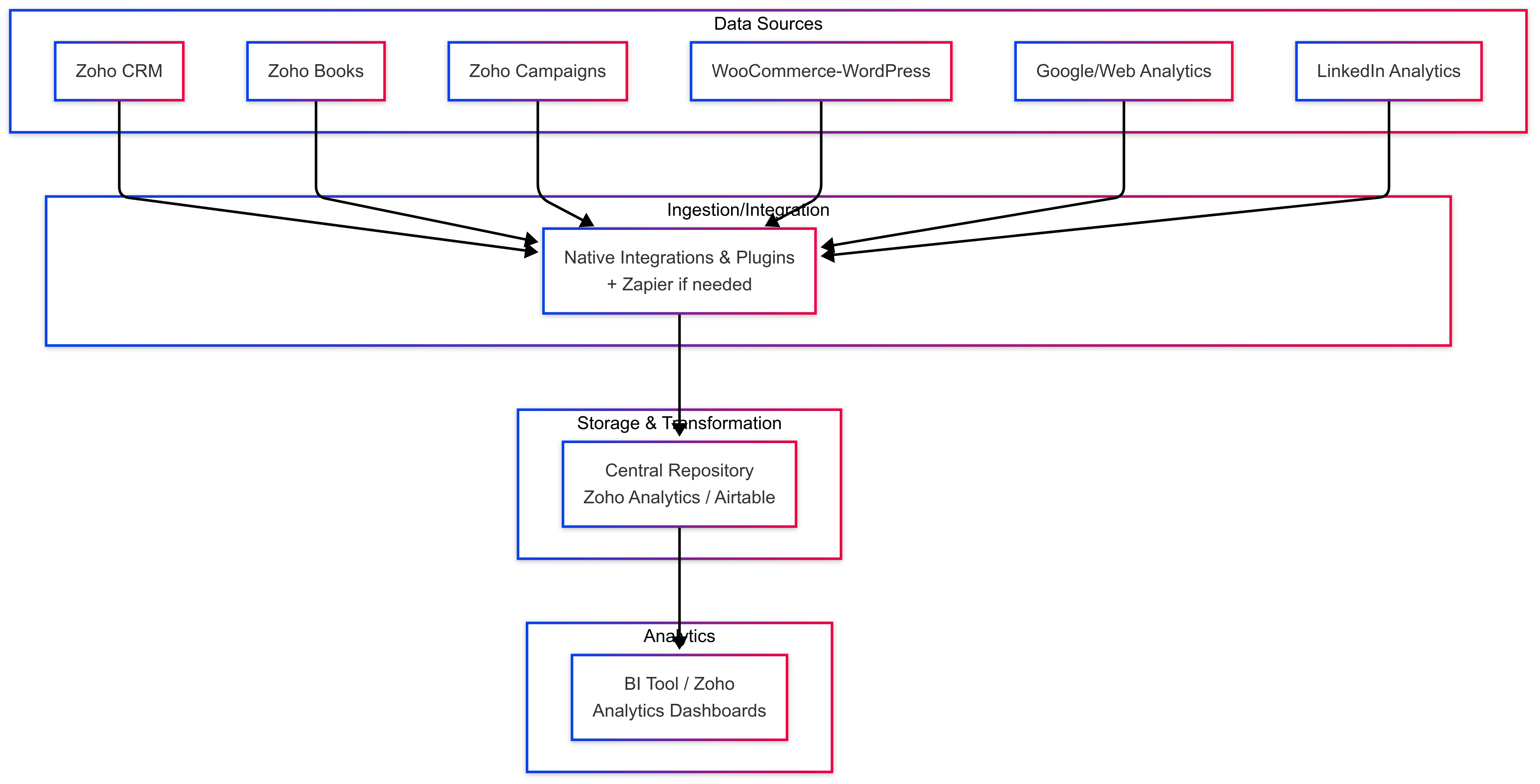
Following each ecosystem map is a data pipeline diagram that presents how the data generated in each of the tools can be gathered, integrated, transformed (cleaned, enriched), stored, visualized, and analyzed to answer your business questions, track progress, and forecast future events.
Future posts will describe the steps outlined in the diagrams in greater detail, why it is worth the effort to create a data pipeline for your small business, and provide use cases.
Shopify, HubSpot, QuickBooks + Mailchimp Ecosystem

Data Pipeline

Zoho + WooCommerce Ecosystem

Data Pipeline

Action Plan
Here are the next steps you can take to turn your data into increased revenue and cost-savings:
- Gather customer data using a CRM.
- Set up website analytics.
- Link your tools together with a basic integration.
- Visualize your data
- Start reviewing the insights to drive small improvements.
Conclusion
Turning your business tools into profit-generating insights isn’t reserved for big corporations with fancy data teams. Even as a small business owner, you can start with simple, affordable tools to gather your customer and sales data, and then connect them to uncover actionable insights. By setting up a basic data pipeline, you can gradually understand what drives your business and make informed decisions that lead to growth.
Remember, every great strategy begins with one small step, so pick one tool, learn its ins and outs, and build your data ecosystem one piece at a time. Stay tuned for our next post, where we’ll walk you through the first step of the action plan: gather and analyze customer data in a CRM.